Roadmap to becoming a Full Stack developer in 2017
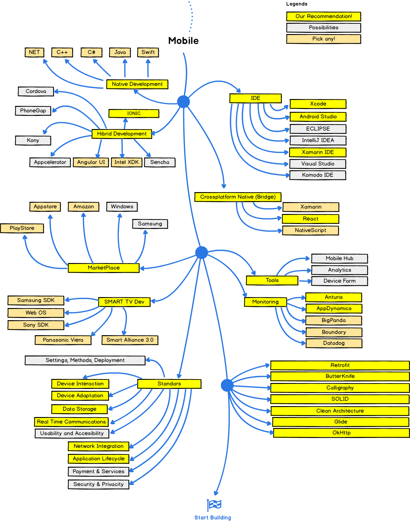
Below you find a set of charts demonstrating the paths that you can take and the technologies that you would want to adopt in order to become a frontend, backend or a devops. I made these charts for an old professor of mine who wanted something to share with his college students to give them a perspective.
If you think that these can be improved in anyway, please do suggest.
For the backend, we would prefer Javascript and Python for the full time plus I have been experimenting lately with Go and I quite like it. Apart from these, if I have to choose another one, I would go for Ruby. However this is just my personal preference, you can choose any of the shown languages and you will be good.
If you think any of the roadmaps can be improved, please do open a PR with any updates and submit any issues. Also, we will continue to improve this, so you might want to watch/star this repository to revisit.
- Add Frontend Roadmap
- Add Mobile Roadmap
- Add Backend Roadmap
- Add DevOps Roadmap
- Add Documents
- Add relevant resources for each
- Add Tools & Environments
The roadmaps are built using Balsamiq. Project file can be found at /project-files directory. To modify any of the roadmaps, open Balsamiq, click Project > Import > Mockup JSON, it will open the roadmap for you, update it, upload and update the images in readme and create a PR.
- Open pull request with improvements
- Discuss ideas in issues
- Spread the word
- Firs developed by [email protected] or on Twitter @kamranahmedse
FancyGrid - JavaScript grid library with charts integration and server communication.





